rolfdegen
|||||||||||
Ja danke. Aber ich habe mich für einen anderen Sinusformer entschieden. Da ich noch einige Funktionen mehr einbauen möchte zB einen 2.Oszillator, einen SubOszillator, AM, FM uvm) ist der Platz auf der Platine sehr beschränkt.

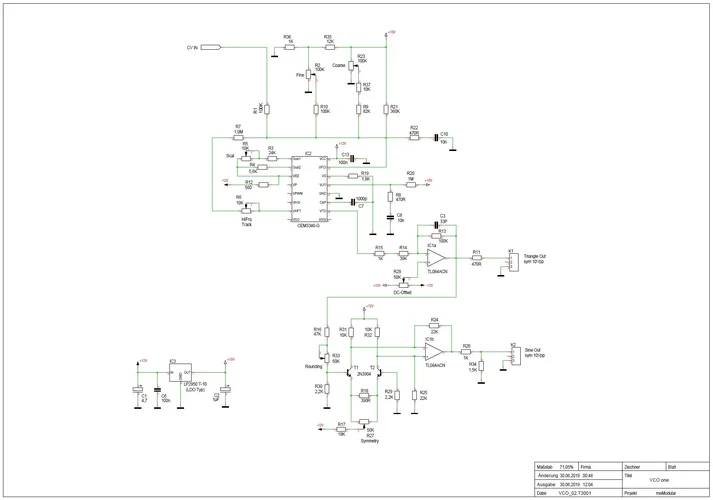
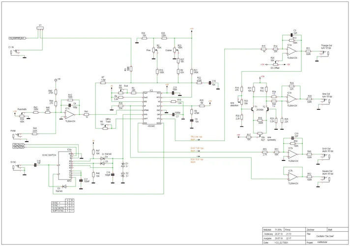
Ich habe die Schaltung für meinen VCO etwas abgewandelt (zeichnung kommt später). Er klingt schon wesentlich besser als der im Ersten Schaltplan (6x Dioden).
Sine wave sweep
Gruß Rolf

Ich habe die Schaltung für meinen VCO etwas abgewandelt (zeichnung kommt später). Er klingt schon wesentlich besser als der im Ersten Schaltplan (6x Dioden).
Sine wave sweep
Gruß Rolf
Zuletzt bearbeitet:
![VCOone_05[1].webp VCOone_05[1].webp](https://www.sequencer.de/synthesizer/data/attachments/43/43842-f1f4389ad44d4de7cd21a351b25c2739.jpg?hash=3VTeyrFEyo)







![TFT_089[1].webp TFT_089[1].webp](https://www.sequencer.de/synthesizer/data/attachments/44/44384-9ffe2c8d1bfd6866a7003daab68c174b.jpg?hash=l8rARE0Iw7)

![20190713_193344[1].webp 20190713_193344[1].webp](https://www.sequencer.de/synthesizer/data/attachments/44/44741-de92c3144f5f4fddbdcce187dd910126.jpg?hash=RamFZaVz0f)





![Osc_1.2[1].jpg Osc_1.2[1].jpg](https://www.sequencer.de/synthesizer/data/attachments/45/45769-4ccae50c0de53627d2ea750f5c4ec60e.jpg?hash=HTssUhM4tf)

![SDS00001[1].webp SDS00001[1].webp](https://www.sequencer.de/synthesizer/data/attachments/45/45802-b1b5d2a761ba25debde262a33a8f563e.jpg?hash=xNJfrfpD2P)
![SDS00005[1].png SDS00005[1].png](https://www.sequencer.de/synthesizer/data/attachments/45/45800-337561fe914ecc7e8a794c8eae26feb7.jpg?hash=BXWD6JJGs2)
![Osc13[1].jpg Osc13[1].jpg](https://www.sequencer.de/synthesizer/data/attachments/45/45801-e076bf6577ad4e82c605b8b9867baa98.jpg?hash=OAyqu4Pvw6)
![CEM3340_VEE[1].webp CEM3340_VEE[1].webp](https://www.sequencer.de/synthesizer/data/attachments/46/46029-0484bd6977920059f37bef174ab9122a.jpg?hash=KLMwJIGC1P)
![VCO21[1].webp VCO21[1].webp](https://www.sequencer.de/synthesizer/data/attachments/46/46394-fc9ffeaa7566edf431ca4a2f138b84ac.jpg?hash=ZGDu3fFnz6)
![TransistorMatch_moog[1].gif TransistorMatch_moog[1].gif](https://www.sequencer.de/synthesizer/data/attachments/46/46393-2b941c140b0b07bf1c695bdf9d7531d1.jpg?hash=K5QcFAsLB7)